系统集成项目管理工程师视角下的网页与网站设计 融合技术与管理的艺术
更新时间:2026-04-18 16:34:07
技能强国,数字未来——第六届职业教育活动周计算机系统集成服务纪实
更新时间:2026-04-18 16:36:55
通晓咨询 | 计算机系统集成资质等级划分与申报材料全解析,兼谈网页与网站设计的关联
更新时间:2026-04-18 05:07:12
吉林大学计算机系统结构笔记 第三章 指令级并行(曲冠南老师版)与计算机系统集成服务
更新时间:2026-04-18 15:25:42
哈尔滨工业大学计算机系统大作业 Hello的程序人生——网页与网站设计的探索之旅
更新时间:2026-04-18 14:15:52
计算机系统中线程切换的实现原理与计算机系统集成服务概述
更新时间:2026-04-18 07:17:07
Java酒店客房管理系统的毕业设计与系统集成部署实践
更新时间:2026-04-18 20:12:06
基于SSM框架的个人时间管理系统设计与实现 附源码详解,轻松打造专属效率工具
更新时间:2026-04-18 05:10:29
从《深入理解计算机系统》到网页与网站设计 计算机系统漫游之旅
更新时间:2026-04-18 06:11:46
电缆企业如何借力MES系统与计算机系统集成服务应对改革,打造智能工厂
更新时间:2026-04-18 18:52:02
山商交易云数据中心 引领数字化未来的网页与网站设计
更新时间:2026-04-18 21:55:59
午后咖啡与计算机系统集成 一杯代码的醇香
更新时间:2026-04-18 19:30:59
解锁专业商业地产网站设计 韩文PSD模板详解与设计指南
更新时间:2026-04-18 20:51:18
开开眼界 食用菌工厂化培育环境系统工程现场实拍
更新时间:2026-04-18 12:00:47
基于容器服务的持续集成与云端交付 多维度打磨网页与网站设计的交付能力
更新时间:2026-04-18 02:08:14
更智能、更安全 揭秘上汽通用Ultium奥特能超级工厂的网页与网站设计
更新时间:2026-04-18 11:51:21
集成串口服务器与工业PoE交换机 网页与网站设计的融合应用
更新时间:2026-04-18 02:41:22
中控i-OMC系统助力兴发集团打造高度自主化氯碱工厂,引领氯碱工业智能化新篇章
更新时间:2026-04-18 22:48:26
门禁系统与网站设计 突发事件应对的双重保障
更新时间:2026-04-18 17:30:49
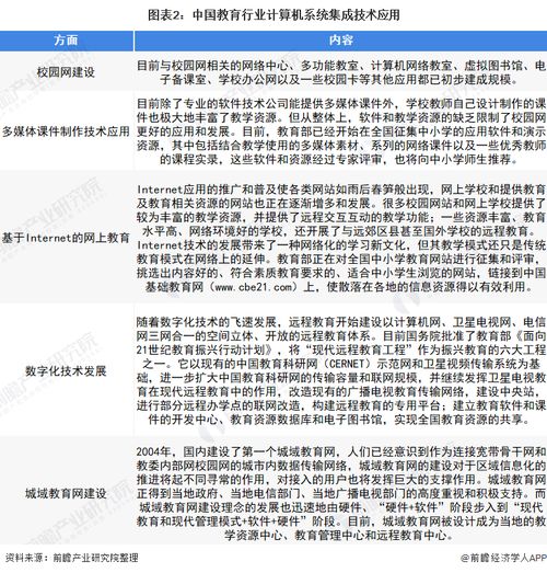
2022年中国教育行业计算机系统集成市场现状及投资机会分析 上游领域机遇凸显
更新时间:2026-04-18 01:07:16
法人代表:张倩
注册地址:济宁高新区王因街道办事处仁美社区24号楼东三单元202号
所属行业:软件和信息技术服务业
更多行业:物联网技术服务,信息系统集成和物联网技术服务,软件和信息技术服务业,信息传输、软件和信息技术服务业
电话:1890585**
地址:济宁高新区王因街道办事处仁美社区24号楼东三单元202号
网络技术研发、技术咨询;系统集成服务;网页设计;互联网信息服务;计算机软硬件技术开发、销售;计算机信息技术服务;日用品、食品、电子产品的销售。(依法须经批准的项目,经相关部门批准后方可开展经营活动)